電池式 人感センサースイッチで作動するLEDの基礎部分作製手順よろづ。
100均センサーライトで作る「遠隔監視システム」ProtoPedia。
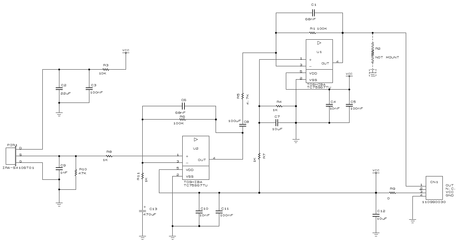
低ノイズオペアンプTC75S67TU焦電型赤外線人感センサー向け応用回路東芝デバイス&ストレージ株式会社日本。
趣味の自作コーナ。
No18. 人感センサーライト回路キットいなぎ電子キットのページ。
うぐいす鳴き声装置 PIC換装 省エネ設定・人感センサー回路図解析おもちゃ病院 新津 新潟山谷保存会 神楽・天狗舞。
人感センサ・ライトに使われる焦電型赤外線センサCQ出版社 オンライン・サポート・サイト CQ connect。
Arduino Arduino Nano 互換機 +人感センサ+サーボモータでトイレを灯す - 技術メモ。
DIY 後付け人感赤外線センサ配線の検討Wish your life be more juicy。
焦電人感センサDIYのホームページ。
Arduinoと人感センサーを組み込みブザーで通知するスマートライフを目指すエンジニア。
ESP8266ESP-WROOM-02工作で使う回路ライブラリ その1人感センサーと延長可能ワンショットArduino - Qiita。
生徒が欲しい「物」,製作プロジェクト 第4回 ―― 夜,人が近づくと点灯するカンテラの製作Tech VillageテックビレッジCQ出版株式会社。
TinkercadによるArduinoシミュレーション20 ~ 人感センサによる割込み処理 - つれづれなる備忘録。
27 人感センサ 秋月電子 SE-10 で人が来たらLEDを点灯する。
motion_sensor_biss0001_separate_type。
暗くなると自動点灯するセンサライトを作ろうおもしろ科学実験室 工学のふしぎな世界 国立大学56工学系学部HP。
小型3調整 人感センサースイッチICARUS GARAGE。
藤山哲人と愛すべき工具たち 累計1億個出荷は伊達じゃネェ!超便利なパナソニックの人感センサー「PaPIRs」で自動コンセント作ってみた - PCWatch。
Raspbery Pi Zero Wで人感センサーを使って自動音楽再生機を作ってみました - コンピューター好きのブログ。
人が通ると勝手にライトが点く装置を自作してみた Raspberry Pi 人感センサーメタエレ実験室。
HC-SR501 人感センサーの使い方 - ロボットコーダーズ。
人感センサーにLED改造1電子工作にはまったかな。
人感センサーで留守宅を監視!電気の気持ちになって回路を考える:アイデア・ハック!! TWE-Liteで家庭内M2M計画 63 4 ページ-MONOist。
倉庫照明を人感センサーにした配線方法解説少年ジージ。
回路図自動生成ツール ミルフィーユ デバイスボード 人感センサーPIR Sensor。
100均センサーライトで作る「遠隔監視システム」ProtoPedia。
人感センサーでUSB電源をスイッチする - スクラッチ&スクラップ。
PIR 人感センサー の使い方 – Arduinomicro:bitM5Stick勉強会の電録簿。
藤山哲人と愛すべき工具たち 累計1億個出荷は伊達じゃネェ!超便利なパナソニックの人感センサー「PaPIRs」で自動コンセント作ってみた - PCWatch。
motion_sensor_biss0001_separate_type。
悠々趣味の日々: 人感センサーライトの製作。
ハード志向のモノづくり復権へ、新奇な設計手法を提案する:Wired, Weird 2 3 ページ- EDN Japan。
趣味の自作コーナ。
人感センサーを使ってみるKatsEye。
人感センサ・ライトに使われる焦電型赤外線センサCQ出版社 オンライン・サポート・サイト CQ connect。
プリント基板」人感センサーライト回路キット - いなぎ電子キット。
人感センサースイッチの結線方法、配線図、後付け、交換方法電気工事のwebbook。
HC-SR501 人感センサーモジュールchirimen-micro-bit。
100均ガジェット分解60 「人感センサーケーブル」tomorrow56ThousanDIY。
暗くなったら点灯する人感センサーライトの製作自作オーディオ&電子工作奮戦記。
Raspberry Piに焦電型赤外線センサ 人感センサ をつないでみる : 工作と競馬。
人感センサー 焦電モジュール。
人感センサー HC-SR501を実際に階段に設置した : 還暦くりやん旅に出る。
人感センサでLEDライト 照明 を自動点灯!MikroC - C: ぼぼんの部屋。
暗くなったら点灯する人感センサーライトの製作自作オーディオ&電子工作奮戦記。
プリント基板」人感センサーライト回路キット - いなぎ電子キット。
No18. 人感センサーライト回路キットいなぎ電子キットのページ。
ダイソー人感明暗LEDの解析 回路編えぬでんき。
28 人感センサ NaPiOn モーションセンサ で人が来たらLEDを点灯する。
藤山哲人と愛すべき工具たち 累計1億個出荷は伊達じゃネェ!超便利なパナソニックの人感センサー「PaPIRs」で自動コンセント作ってみた - PCWatch。
Raspberry Pi 人感センサー HC-SR501 の使い方メタエレ実験室。
No18. 人感センサーライト回路キットいなぎ電子キットのページ。
Arduino電子工作~超簡単に人感センサーを扱う~Lチカ - Qiita。